Guy Cameron

PhD, Bbiomedsci(hons), Bmedsci

Roles for T/B lymphocytes and ILC2s in experimental chronic obstructive pulmonary disease


Journal article


Donovan C, Starkey MR, Kim RY, Rana BMJ, Barlow JL, Jones B, Haw TJ, Mono Nair P, Budden K, Cameron GJM, Horvat JC, Wark PAB, Foster PS, McKenzie ANJ, Hansbro PM.
J Leukoc Biol, vol. 105(1), 2019, pp. 143-150


Full text PubMed
Cite

Cite

APA   Click to copy
C, D., MR, S., RY, K., BMJ, R., JL, B., B, J., … PM., H. (2019). Roles for T/B lymphocytes and ILC2s in experimental chronic obstructive pulmonary disease. J Leukoc Biol, 105(1), 143–150. https://doi.org/10.1002/jlb.3ab0518-178r


Chicago/Turabian   Click to copy
C, Donovan, Starkey MR, Kim RY, Rana BMJ, Barlow JL, Jones B, Haw TJ, et al. “Roles for T/B Lymphocytes and ILC2s in Experimental Chronic Obstructive Pulmonary Disease.” J Leukoc Biol 105, no. 1 (2019): 143–150.


MLA   Click to copy
C, Donovan, et al. “Roles for T/B Lymphocytes and ILC2s in Experimental Chronic Obstructive Pulmonary Disease.” J Leukoc Biol, vol. 105, no. 1, 2019, pp. 143–50, doi:10.1002/jlb.3ab0518-178r.


BibTeX   Click to copy

@article{donovan2019a,
  title = {Roles for T/B lymphocytes and ILC2s in experimental chronic obstructive pulmonary disease},
  year = {2019},
  issue = {1},
  journal = {J Leukoc Biol},
  pages = {143-150},
  volume = {105},
  doi = {10.1002/jlb.3ab0518-178r},
  author = {C, Donovan and MR, Starkey and RY, Kim and BMJ, Rana and JL, Barlow and B, Jones and TJ, Haw and P, Mono Nair and K, Budden and GJM, Cameron and JC, Horvat and PAB, Wark and PS, Foster and ANJ, McKenzie and PM., Hansbro}
}

Abstract

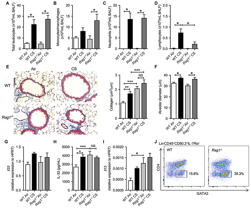
Pulmonary inflammation in chronic obstructive pulmonary disease (COPD) is characterized by both innate and adaptive immune responses; however, their specific roles in the pathogenesis of COPD are unclear. Therefore, we investigated the roles of T and B lymphocytes and group 2 innate lymphoid cells (ILC2s) in airway inflammation and remodelling, and lung function in an experimental model of COPD using mice that specifically lack these cells (Rag1-/- and Rorafl/fl Il7rCre [ILC2-deficient] mice). Wild-type (WT) C57BL/6 mice, Rag1-/- , and Rorafl/fl Il7rCre mice were exposed to cigarette smoke (CS; 12 cigarettes twice a day, 5 days a week) for up to 12 weeks, and airway inflammation, airway remodelling (collagen deposition and alveolar enlargement), and lung function were assessed. WT, Rag1-/- , and ILC2-deficient mice exposed to CS had similar levels of airway inflammation and impaired lung function. CS exposure increased small airway collagen deposition in WT mice. Rag1-/- normal air- and CS-exposed mice had significantly increased collagen deposition compared to similarly exposed WT mice, which was associated with increases in IL-33, IL-13, and ILC2 numbers. CS-exposed Rorafl/fl Il7rCre mice were protected from emphysema, but had increased IL-33/IL-13 expression and collagen deposition compared to WT CS-exposed mice. T/B lymphocytes and ILC2s play roles in airway collagen deposition/fibrosis, but not inflammation, in experimental COPD.



Keywords: COPD; ILC2s; T cells; emphysema; inflammation; remodelling.

©2018 Society for Leukocyte Biology.

[Picture]
https://doi.org/10.1002/JLB.3AB0518-178R